
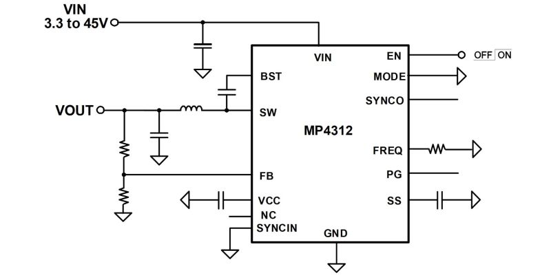
The MP4312 is a configurable-frequency, synchronous step-down switching converter with integrated internal high-side and low-side power MOSFETs (HS-FET and LS-FET, respectively). It provides up to 2A of highly efficient output current (IOUT) with current mode control for fast loop response.
The wide 3.3V to 45V input voltage (VIN) range accommodates a variety of step-down applications in automotive input environments. A 1.7µA shutdown current (ISD) allows the device to be used in battery-powered applications.
High power conversion efficiency across a wide load range is achieved by scaling down the switching frequency (fSW) under light-load conditions to reduce the switching and gate driver losses. An open-drain power good (PG) signal indicates whether the output is within 95% to 105% of its nominal voltage.
Frequency foldback helps prevent inductor current (IL) runaway during start-up. Thermal shutdown provides reliable, fault-tolerant operation. A high duty cycle and low-dropout mode are provided for automotive cold-crank conditions.
The MP4312 is available in a QFN-20 (4mmx4mm) package.
Features & Benefits
- Wide 3.3V to 45V Operating Input Voltage (VIN) Range
- 2A Continuous Output Current (IOUT)
- 1.7µA Low Shutdown Current (ISD)
- 18µ Sleep Mode Quiescent Current (IQ)
- Internal 48mΩ/20mΩ High-Side and Low-Side MOSFETs (HS-FET and LS-FET)
- 350kHz to 1000kHz Configurable Switching Frequency (fSW) for Car
- Battery Applications
- Can Be Synchronized to an External Clock
- Out-of-Phase Synchronized Clock Output
- Frequency Spread Spectrum (FSS) for Low EMI
- Symmetric VIN for Low EMI
- Power Good (PG) Output
- External Soft Start (SS)
- 100ns Minimum On Time (tON_MIN)
- Selectable Advanced Asynchronous Modulation (AAM) Mode or Forced Continuous Conduction Mode (FCCM)
- Low-Dropout (LDO) Mode
- Over-Current Protection (OCP) with Hiccup Mode
- Available in a QFN-20 (4mm x 4mm) Package
- Available in a Wettable Flank Package