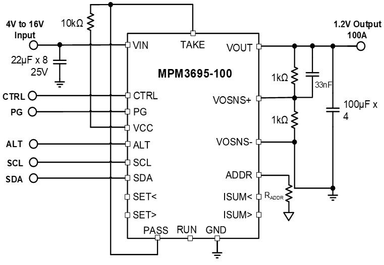
Powering modern applications requires high currents, precise transient control, and a flexible voltage set-up. In particular, field-programmable gate array (FPGA) power specifications often come with rigid requirements regarding output voltage (VOUT) accuracy, where the absolute VOUT accuracy must be around ±1.5%, regardless of temperature variations and aging.
The MPM3695 family (MPM3695-10, MPM3695-20, MPM3695-25, and MPM3695-100) was introduced to deliver up to 800A of current with ultra-fast transient response and excellent voltage tolerance.

Explore the MPM3695 family and learn how configurable output voltages, compact packaging, and high efficiency simplify high-power system design, Click here for more info.